2021最新中考动态

2021中考录取分数线

2021中考成绩查询、中考查分

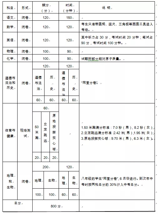
2021兴业中考总分满分、各科目分值设置

作者:佚名 信息来源:不详 更新时间:2021-6-13 9:40:33

2021兴业中考总分满分、各科目分值设置

2021年玉林中考考试科目涵盖国家《义务教育课程设置实验方案》规定的11个科目。其中,九年级考试科目为:语文、数学、英语(含听力)、物理(含物理实验)、化学(含化学实验)、道德与法治、历史、体育与健康。八年级考试科目为:地理、生物(含生物实验)、信息技术。

1.计入总分的考试科目:

2021年中考信息不断变化,www.91zhongkao.com 91中考网提供的中考成绩查询查分、录取分数线信息仅供参考,具体以相关招生考试部门的信息为准!