2021最新中考动态
2021中考录取分数线
2021中考成绩查询、中考查分
2020即墨中考政策方案
作者:佚名 信息来源:不详 更新时间:2020-6-10 9:08:00
2020即墨中考政策方案
根据国家、省和青岛市有关规定,结合即墨区实际,现将2020年即墨区初中学业水平考试与普通高中(含综合高中、下同)招生工作有关事宜通知如下:
一
初中学业水平考试
(一)
考试科目和形式
1.考试科目
2017级学生考试科目:语文、数学、英语(含口语和听力,下同)、道德与法治、历史、物理、化学、体育与健康、艺术(音乐和美术)、实验操作(物理或化学)。
2018级学生考试科目:地理、生物、实验操作(生物)、信息技术。
即墨区户籍往届初中毕业生、从即墨区以外初中学校转入的学生、在即墨区以外初中学校就读回即墨区参加高中阶段招生录取的即墨区户籍学生,需要参加青岛市教育局统一组织的语文、数学、英语(含口语和听力)、道德与法治、历史、地理、物理、化学、生物、体育与健康、艺术(音乐和美术)、实验操作(物理或化学、生物)、信息技术考试。
体育与健康学业水平考试框架及分值不变,仍由过程管理考核30分和目标效果测试30分两部分组成。因疫情影响,2020年目标效果测试不再举行,相应成绩按30分计入学生体育成绩总分。初三第二学期过程管理考核成绩按5.3分计入学生体育成绩总分,其余过程管理考核成绩由学校按原方案要求完成。
2.考试形式
语文、数学、英语(含口语和听力)、道德与法治、历史、地理、物理、化学、生物,由区教育体育局统一组织考试。
艺术(音乐和美术)、实验操作(物理或化学、生物)、信息技术,由青岛市教育局统一制定考试办法,区教育体育局组织,由初中学校具体实施。
考查科目包括综合实践活动、地方课程、学校课程,考查形式由初中学校根据《山东省普通中小学考试管理规定(试行)》自行确定。
(二)
各科目原始分值及考试时间

(三)
考试命题和阅卷
1.命题体现基础教育课程改革方向。初中学业水平考试主要衡量学生达到国家规定学习要求的程度,兼顾学生毕业和升学需要。命题依据教育部印发的义务教育各学科课程标准(2011年版)(教基二[2011]9号文件)确定初中学业水平考试内容,坚持立德树人,注重加强对学生理想信念、爱国主义、品德修养、知识见识、奋斗精神、综合素质等方面的考查,积极培育和践行社会主义核心价值观,弘扬中华优秀传统文化、革命文化和社会主义先进文化,引导学生树立正确的国家观、民族观、历史观、文化观和宗教观,促进学生德智体美劳全面发展。减少机械记忆试题和客观性试题比例,提高探究性、开放性、综合性试题比例。拓宽试题材料选择范围,丰富材料类型,充分考虑学生学习和生活实际,注重考查学生综合运用所学知识分析问题和解决问题的能力,注重考查学生创新素养和综合实践能力。
2.严格依据义务教育课程标准命题。落实《教育部关于加强初中学业水平考试命题工作的意见》(教基〔2019〕15号)的有关要求,取消初中学业水平考试说明。各学科命题难易适度,语文、数学、英语、道德与法治、历史、地理、物理、化学、生物试题低、中、高三档难度比例4:4:2。
3.加强阅卷工作管理。由青岛市教育局统一组织考试的科目实行全市统一网上阅卷。抽调各学科在职骨干教师参加阅卷工作,实行阅卷人员回避制度。规范阅卷程序,严格阅卷纪律。
(四)
成绩的呈现
语文、数学、英语科目成绩以分数形式呈现,其他科目或科目组合成绩以等级形式呈现。其中,道德与法治、历史、物理、化学、体育与健康科目作为第一组合,总分400分;地理、生物科目作为第二组合,总分160分。两个组合均划分为A、B、C、D四个等级,等级划分标准为:将全区参加考试学生总分从高到低排序,根据参加考试学生人数划分占比确定等级,A等占15%、B等占30%、C等占30%、D等占25%。
艺术(音乐和美术)、实验操作(物理或化学、生物)、信息技术科目成绩划分为合格、不合格两个等级。
艺术(音乐和美术)和信息技术均以总分的60%作为合格标准。
实验操作(物理或化学、生物)科目以生物实验操作和物理或化学实验操作均合格为合格标准。
考查科目成绩以等级形式呈现,划分为合格、不合格两个等级。
学生可通过青岛教育政务网(http://edu.qingdao.gov.cn)和青岛市教育局微信公众号(qdsjyjxcc)、青岛市初中学业水平考试(高中阶段学校招生)管理平台(http://wsbm.qdedu.gov.cn)(以下简称市招生平台)、青岛市招考院微信公众号(qdzk2014)查询本人学业水平考试成绩。毕业年级的考生可通过青岛市招考院微信服务号(qdzk2018)订制成绩推送服务。
(五)
申请补考的条件
我区应届初中毕业生,八年级时第二组合(地理、生物)成绩为D等级的,或信息技术、实验操作(生物)为“不合格”的,可以申请补考。
(六)
初中学生毕业资格认定
学生考试科目、考查科目成绩和基础性发展目标评价结果均达到合格及以上等级准予毕业,颁发初中毕业证书。将全区参加考试科目(语文、数学、英语、道德与法治、历史、地理、物理、化学、生物)的学生成绩从高到低排序,根据参加考试的在籍应届初中毕业学生人数划分占比,前95%的确定为合格等级。学业成绩不合格的,由初中学校组织补考,补考合格者准予毕业,颁发初中毕业证书。补考仍不合格者颁发义务教育证书。未经批准不参加初中学业水平考试的学生,颁发义务教育证书。

二
普通高中招生
(一)
招生对象
普通高中招生对象为应届初中毕业生和未被高中段学校录取的往届初中毕业生。往届毕业生须具有即墨区户籍,只能报考一般高中或其他高中段学校,不能报考即墨区优质高中学校(即墨一中、实验高中、萃英中学)。往年已被高中阶段学校录取的往届初中毕业生报考无效。
(二)
招生计划
2020年全区共有初中毕业生15160人。普通高中计划招生10330人。对于超计划招收的学生,青岛市教育局将不予注册学籍。各中心校和初中学校要采取积极措施,确保98%以上的初中毕业生升入高中段学校。
(三)
指标生政策
今年全区优质高中共分配指标生名额2330人(不包括通过自主招生测试的学生)。
指标生初中学业水平考试成绩(不含政策性加分)加25分后参加普通高中招生录取,指标生加分只对优质高中(即墨一中、实验高中、萃英中学、青岛十九中)普通班有效。指标生的艺术(音乐和美术)、实验操作(物理或化学、生物)、信息技术科目均须达到合格等级,且应达到相应招生学校对第一组合、第二组合等级成绩的要求。指标生应在注册学籍的初中学校连续就读三年(因户籍、住房发生变化等正常转学的学生须连续在该校就读两年以上),各初中学校要在规定时间内将学籍和就读不符合要求的学生名单上报教研科,并通过合适的方式告知学生本人和家长。
根据考生志愿和初中学业水平考试成绩(不含政策性加分)确定指标生人选。区教育体育局以初中学校为单位,将该初中学校报考优质高中(含青岛十九中)普通班的考生按初中学业水平考试总分由高到低排序后,再根据指标生名额及相关政策确定指标生人选。初中学业水平考试总分相同的考生,依次按语文数学总成绩、语文或数学单科最高成绩、英语(含口语和听力)单科成绩、综合素质评价(由初中学校根据学生综合素质发展评价档案内容评定,但不能以第一、二组合等级高低作为标准)由高到低排序。
区教育体育局将根据录取进度及时将指标生名单下发到各初中学校,各初中学校要在规定时间内通过合适的方式将本校指标生名单予以公示。
对严重违背教育规律、违反办学行为规定、加重学生课业负担并因此受到教育行政部门处罚的初中学校,将调减其指标生分配名额。
(四)
招生录取
普通高中学校依据初中学生填报的志愿、学业水平考试成绩和综合素质评价结果录取新生。志愿填报必须坚持学生自愿的原则。
1.志愿填报。时间为6月19日(星期五)至21日(星期日)(每天8:00至20:00),志愿填报网址、填报办法及要求由区教育体育局招考科另行通知。
2.报考要求。中职与本科“3+4”对口贯通分段培养(简称“3+4”本科)作为提前录取批次。已被“3+4”本科录取的考生,不再参加其他任何批次录取。报考普通高中的考生可以兼报职业高中、普通中专,但报考“3+4”本科志愿的考生不得兼报自主招生志愿。
3.录取原则。优质公办普通高中录取的考生,第一组合须达到B等及以上等级且第二组合达到C等及以上等级,其他公办普通高中(不含综合高中)录取的考生,第一组合和第二组合均达到C等及以上等级。被普通高中录取的考生,其艺术(音乐和美术)、实验操作(物理或化学、生物)、信息技术科目均须达到合格等级。综合高中优先录取艺术(音乐和美术)、实验操作(物理或化学、生物)、信息技术科目达到合格等级的考生。
4.同分排序办法。初中学业水平考试成绩相同的考生,依次按语文数学总成绩、语文或数学单科最高成绩、英语(含口语和听力)单科成绩、综合素质评价(由初中学校根据学生综合素质发展评价档案内容评定,但不能以第一、二组合等级高低作为标准)由高到低排序。
5.录取程序。普通高中批次录取顺序为:优质高中自招批次、优质高中专业类批次(含美术学校中意班志愿)、优质高中提前批次、优质高中文化类批次、优质高中特色班批次(不含美术学校中意班志愿)、一般高中专业类批次、一般高中文化类批次、综合高中批次。
每个参加初中学业水平考试的学生必须填报优质高中提前批志愿:从青岛十九中、优质高中电脑派位和不报考普通高中三个志愿中选择一个志愿。优质高中电脑派位志愿具体录取方法为:对于选择优质高中电脑派位志愿且达到录取分数线的考生,由电脑根据其学业考试成绩、第一组合等级、第二组合等级等因素共录取2700人(含自主招生计划),均衡分配到即墨一中、实验高中和萃英中学。
(五)
相关批次招生及录取要求
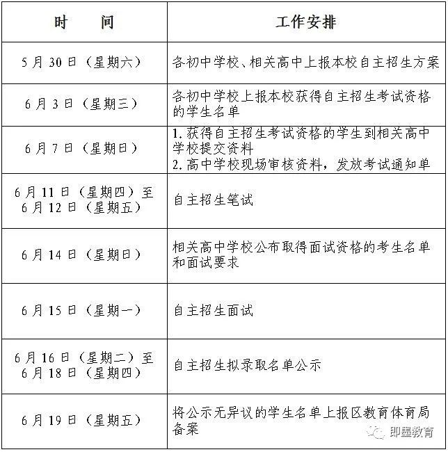
1.普通高中自主招生。2020年普通高中自主招生日程安排见下图,具体录取办法见《青岛市即墨区教育和体育局关于做好2020年普通高中自主招生工作的通知》(即教体办字〔2020〕8号)。通过自主招生测试的考生,享受指标生政策。

2.艺体特长生和足球后备人才招生。各普通高中学校可按照自身办学传统和特色发展的需要,招收一定比例的艺体特长生。经批准具有招收足球后备人才资格的普通高中,可以招收一定数量的足球后备人才。各类专业共招生899人。被普通高中音、体、美、艺术特长专业录取的学生,必须参加本专业学习。
3.民办普通高中学校招生。民办普通高中学校须向区教育体育局提出招生计划申请。民办普通高中在山东省范围内跨市招生的,按省教育厅相关规定执行。民办普通高中在青岛市范围内跨区市招生的,新生录取名单由区教育体育局批准并上传市招生平台。民办普通高中依据生源地招生部门公布的当地民办普通高中录取线录取新生。超过招生计划规定,或达不到生源地相应录取标准的不予录取,违规招生将依规追究相关学校责任。青岛创新学校为民办完全中学,自2020年起开始招生,高中部今年面向即墨区招生100人。
4.综合高中招生。根据青岛市教育局《关于印发<青岛市综合高中建设工作实施方案>的通知》(青教通字〔2019〕8号)相关要求,我区分别在即墨区第一职业中等专业学校北校区和即墨区第一职业中等专业学校普东校区设立综合高中实验班。综合高中实验班的学生在学籍上实行“单一注册,双重管理”。高一年级统一注册普通高中学籍。原则上在高一结束时,结合相关测试结果,由学生自主重新选择职业教育或普通教育,并根据相关政策进行分流。其他有关问题,按国家、省学籍管理有关规定执行。
5.青岛十九中普通班招生。面向即墨区招收2个班共80名学生(含自主招生录取10人),在即墨区取得两年以上学籍的应届初中毕业生和未被高中段学校录取的往届初中毕业生均可报考。达到即墨区普通高中录取线的考生按照其初中学业水平考试录取投档分数(含政策性加分)从高到低录取。被青岛十九中录取的即墨区考生,学费执行即墨区相关政策规定。
6.特色班招生。2020年即墨区优质高中特色班有实验高中国际课程班、法语特色班,萃英中学西班牙语特色班,美术学校中意班,其中实验高中国际课程班、法语特色班和萃英中学西班牙语特色班录取分数线不低于优质高中文化类批次录取分数线下30分。以上特色班招生政策及相关情况均见其招生简章。
7.特殊教育学校招生。青岛市盲校、青岛市中心聋校面向全市招生。两所学校招生方案经批准后,由学校公布招生计划和录取办法,组织入学考试,择优录取。各初中学校随班就读的盲、聋初中毕业生,未被其他学校录取但符合上述两校招生规定的,经本人申请后,可由两校择优录取。
2021年中考信息不断变化,www.91zhongkao.com 91中考网提供的中考成绩查询查分、录取分数线信息仅供参考,具体以相关招生考试部门的信息为准!
