2021最新中考动态

2021中考录取分数线

2021中考成绩查询、中考查分

2019洞头中考政策方案

作者:佚名 信息来源:不详 更新时间:2019-8-5 7:41:26

2019洞头中考政策方案

《温州市洞头区2019年初中学业水平考试实施意见》新鲜出炉,请查阅~

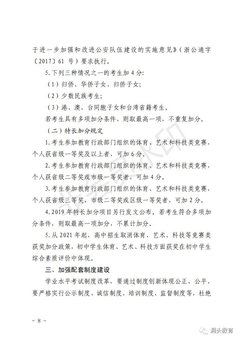
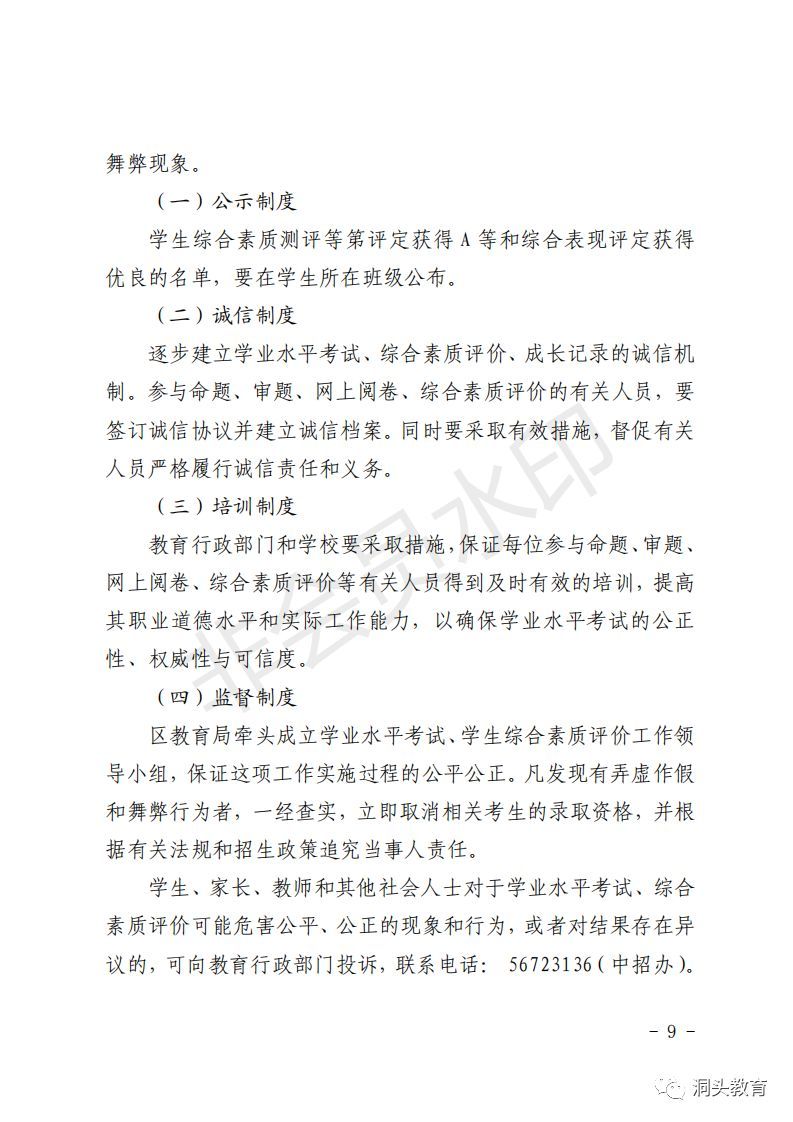
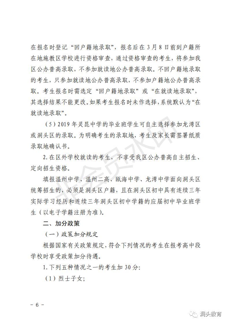
文件全文如下:


2021年中考信息不断变化,www.91zhongkao.com 91中考网提供的中考成绩查询查分、录取分数线信息仅供参考,具体以相关招生考试部门的信息为准!