2020最新中考动态

2020中考录取分数线

2020中考成绩查询、中考查分

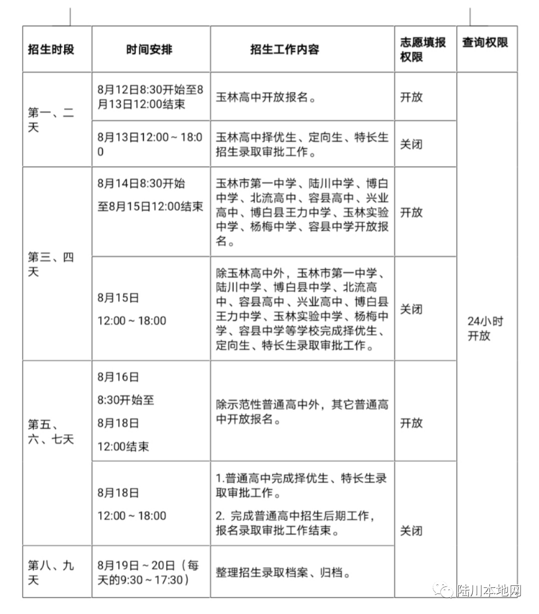
2020玉林市高中录取日程安排

作者:佚名 信息来源:不详 更新时间:2020-6-11 22:02:20

2020玉林市高中录取日程安排

普通高中招生在8月12日至20日内进行。在录取时间内各高中学校的择优生、定向生、特长生招生同步完成。

玉林中考

2020年中考信息不断变化,www.91zhongkao.com 91中考网提供的中考成绩查询查分、录取分数线信息仅供参考,具体以相关招生考试部门的信息为准!