2020最新中考动态
2020中考录取分数线
2020中考成绩查询、中考查分
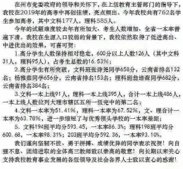
大理新世纪中学2019高考喜报成绩、本科一本上线人数情况
作者:佚名 信息来源:不详 更新时间:2020-3-3 15:01:08
大理新世纪中学2019高考喜报成绩、本科一本上线人数情况
600分以上126人,文科一本上线91人,理科一本上线395人,合计一本上线人数486人
 
2020年中考信息不断变化,www.91zhongkao.com 91中考网提供的中考成绩查询查分、录取分数线信息仅供参考,具体以相关招生考试部门的信息为准!
