2020最新中考动态
2020中考录取分数线
2020中考成绩查询、中考查分
昭平中学2019高考喜报成绩、一本二本上线人数情况
作者:佚名 信息来源:不详 更新时间:2019-12-31 8:03:07
昭平中学2019高考喜报成绩、一本二本上线人数情况
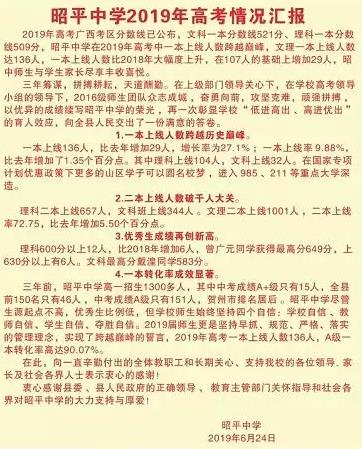
昭平中学,一本上线136人,去年(107),600分以上12人。昭平中学一本上线人数过去4年一直呈现增长的趋势,2016、2017年还不及钟山中学,2018年开始反超,今年继续保持领先。
昭平中学2019高考录取情况
2019年高考一本上线文理合计136人,一本上线人数比2018年增加29人,增长率为27.1%。二本上线人数破千人大关。理科二本上线657人,文科班上线344人。文理二本上线1001人。
三年前,昭平中学高一招生中考成绩A+级只有15人,全县前150名只有46人,中考成绩A级以上只有151人,贺州市排名居后。尽管生源起点不高,优秀生比例低,但学校师生始终坚持四个自信:学校自信、教师自信、学生自信、夺胜自信。再一次彰显学校“低进高出、高进优出”的育人效应,2019年高考A级一本转化率高达90.07% !
2019年7月9日-2019年7月20日,国家专项计划招生基本完成。我校143人被一本院校录取,16人成绩未上一本线也成功参加一本复征志愿获得一本院校录取。一本学生中还有9人等待一本批次的录取。
今年我校理科第一名与第二名曾广元和陆靖元两个同学分别以649分与647分录取浙江大学的工科实验班;其他同学录取武汉大学2人,中山大学4人,湖南大学2人,吉林大学3人等。录取211工程大学以上的共有51人,其中录取985大学的有20人,教育部直属211工程大学的有31人。据不完全统计,目前已经有16人高考分数未达一本线在复征志愿补录中获得一本大学降分录取。国家专项计划助学政策发挥着积极助学效应,让更多的贫困山区学子圆名校梦。
2020年中考信息不断变化,www.91zhongkao.com 91中考网提供的中考成绩查询查分、录取分数线信息仅供参考,具体以相关招生考试部门的信息为准!
