2020最新中考动态
2020中考录取分数线
2020中考成绩查询、中考查分
2020上海中考语文考纲
作者:佚名 信息来源:不详 更新时间:2020-2-11 14:36:20
2020上海中考语文考纲
日前,上海市教育考试院公布了《2020年上海市初中课程终结性评价指南》,也就是俗称的“中考考纲”,包括语文课程、数学课程、英语课程、物理课程、化学课程。
根据考纲,2020年中考这5门学科难度结构为:
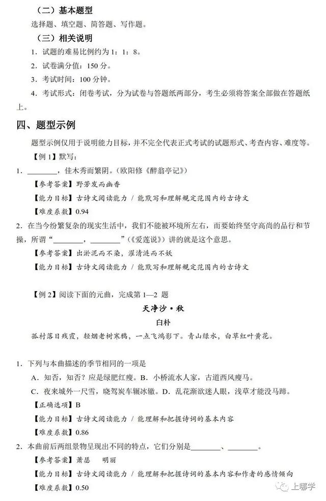
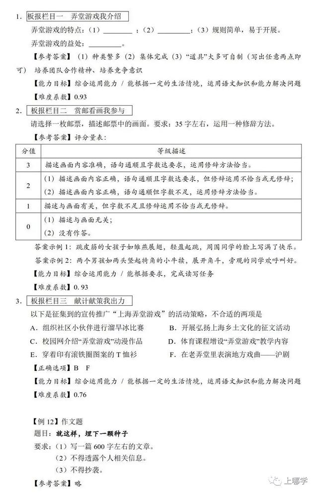
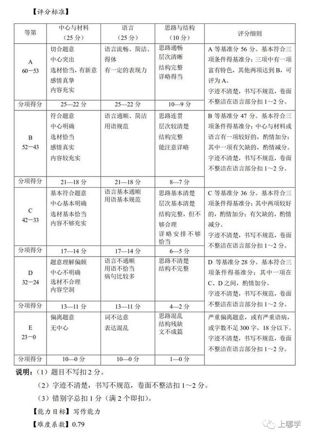
★ 语文试题的难易比例约为 1:1:8;
★ 数学试题的容易、中等、较难试题的分值比例控制在 8:1:1 左右;
★ 英语试题的易、中、难的比例适中;
★ 物理试题的易、中、难比例约为 8:1:1;
★ 化学的难易结构:试题的易、中、难比例约为:8:1:1。
语文





















2020年中考信息不断变化,www.91zhongkao.com 91中考网提供的中考成绩查询查分、录取分数线信息仅供参考,具体以相关招生考试部门的信息为准!
