2017最新中考动态

2017中考录取分数线

2017中考成绩查询、中考查分

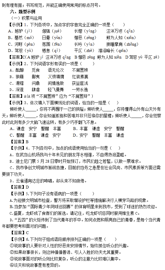
2017十堰中考语文考试说明及样题

作者:佚名 信息来源:本站原创 更新时间:2016-12-21

 

2017十堰中考语文考试说明及样题

上一页  [1] [2] [3] [4] [5] [6] 下一页

2017年中考信息不断变化,www.91zhongkao.com 91中考网提供的中考成绩查询查分、录取分数线信息仅供参考,具体以相关招生考试部门的信息为准!