2016最新中考动态
2016中考录取分数线
2016中考成绩查询、中考查分
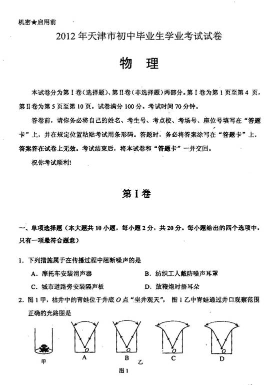
2012天津中考物理试题试卷及参考答案
作者:佚名 信息来源:本站原创 更新时间:2013-2-17


请点击word版下载》》》2012年天津市中考物理试题及参考答案.doc
2012天津中考物理试题试卷及参考答案
2016年中考信息不断变化,www.91zhongkao.com 91中考网提供的中考成绩查询查分、录取分数线信息仅供参考,具体以相关招生考试部门的信息为准!
2016最新中考动态
2016中考录取分数线
2016中考成绩查询、中考查分
作者:佚名 信息来源:本站原创 更新时间:2013-2-17


2016年中考信息不断变化,www.91zhongkao.com 91中考网提供的中考成绩查询查分、录取分数线信息仅供参考,具体以相关招生考试部门的信息为准!