2016最新中考动态

2016中考录取分数线

2016中考成绩查询、中考查分

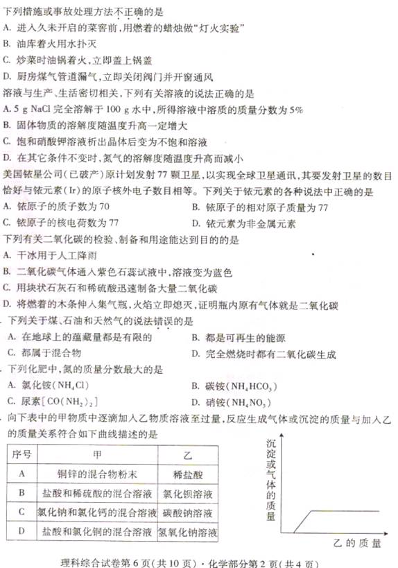
2011南充中考理综(化学)试题及答案

作者:佚名 信息来源:本站原创 更新时间:2011-6-16


2011南充中考理综(化学)试题及答案

上一页  [1] [2] [3] [4] 下一页

2016年中考信息不断变化,www.91zhongkao.com 91中考网提供的中考成绩查询查分、录取分数线信息仅供参考,具体以相关招生考试部门的信息为准!