2021最新中考动态
2021中考录取分数线
2021中考成绩查询、中考查分
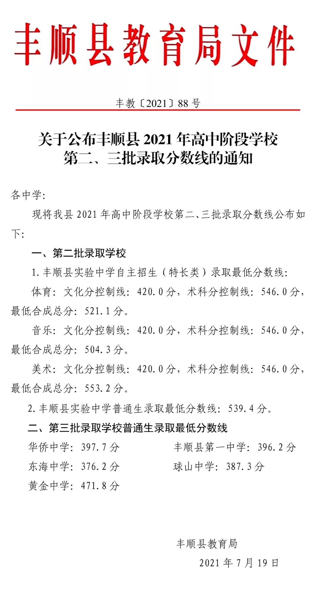
2021丰顺实验中学录取分数线
作者:佚名 信息来源:不详 更新时间:2021-8-30 8:05:38
2021丰顺实验中学录取分数线
丰顺中学631.2分、补录615.4分。
丰顺实验中学539.4分
黄金中学 471.8分
丰顺县华侨中学 397.7分
丰顺一中 396.2分
东海中学 376.2分
球山中学 387.3分
2021年中考信息不断变化,www.91zhongkao.com 91中考网提供的中考成绩查询查分、录取分数线信息仅供参考,具体以相关招生考试部门的信息为准!
