2021最新中考动态

2021中考录取分数线

2021中考成绩查询、中考查分

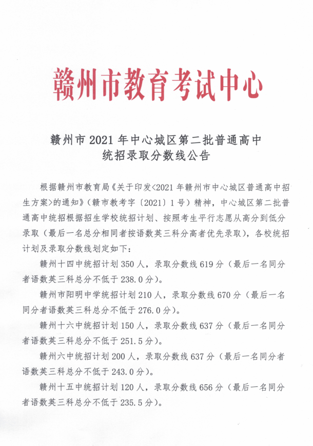
2021年赣州中考中心城区第二批普通高中统招录取分数线

作者:佚名 信息来源:不详 更新时间:2021-7-28 8:58:32

2021年赣州中考中心城区第二批普通高中统招录取分数线

赣州市2021年中心城区第二批普通高中统招录取分数线





2021年中考信息不断变化,www.91zhongkao.com 91中考网提供的中考成绩查询查分、录取分数线信息仅供参考,具体以相关招生考试部门的信息为准!