2021最新中考动态

2021中考录取分数线

2021中考成绩查询、中考查分

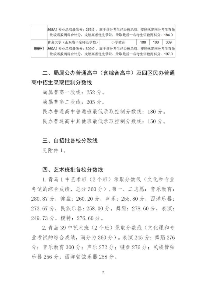
2020青岛中考分数线(第一阶段招生学校录取分数线)

作者:佚名 信息来源:不详 更新时间:2020-8-17 19:45:01

2020青岛中考分数线(第一阶段招生学校录取分数线)

2020青岛市中考录取分数线公布2020青岛市中考录取分数线公布2020青岛市中考录取分数线公布

 

2021年中考信息不断变化,www.91zhongkao.com 91中考网提供的中考成绩查询查分、录取分数线信息仅供参考,具体以相关招生考试部门的信息为准!