2021最新中考动态

2021中考录取分数线

2021中考成绩查询、中考查分

2020罗定中考分数线

作者:佚名 信息来源:不详 更新时间:2020-8-12 9:47:16

2020罗定中考分数线

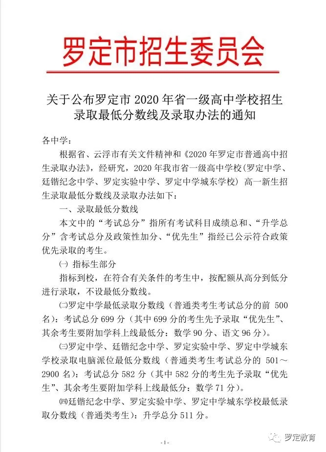
关于公布罗定市2020年省一级高中学校招生录取最低分数线及录取办法的通知

 

 

2021年中考信息不断变化,www.91zhongkao.com 91中考网提供的中考成绩查询查分、录取分数线信息仅供参考,具体以相关招生考试部门的信息为准!