2021最新中考动态
2021中考录取分数线
2021中考成绩查询、中考查分
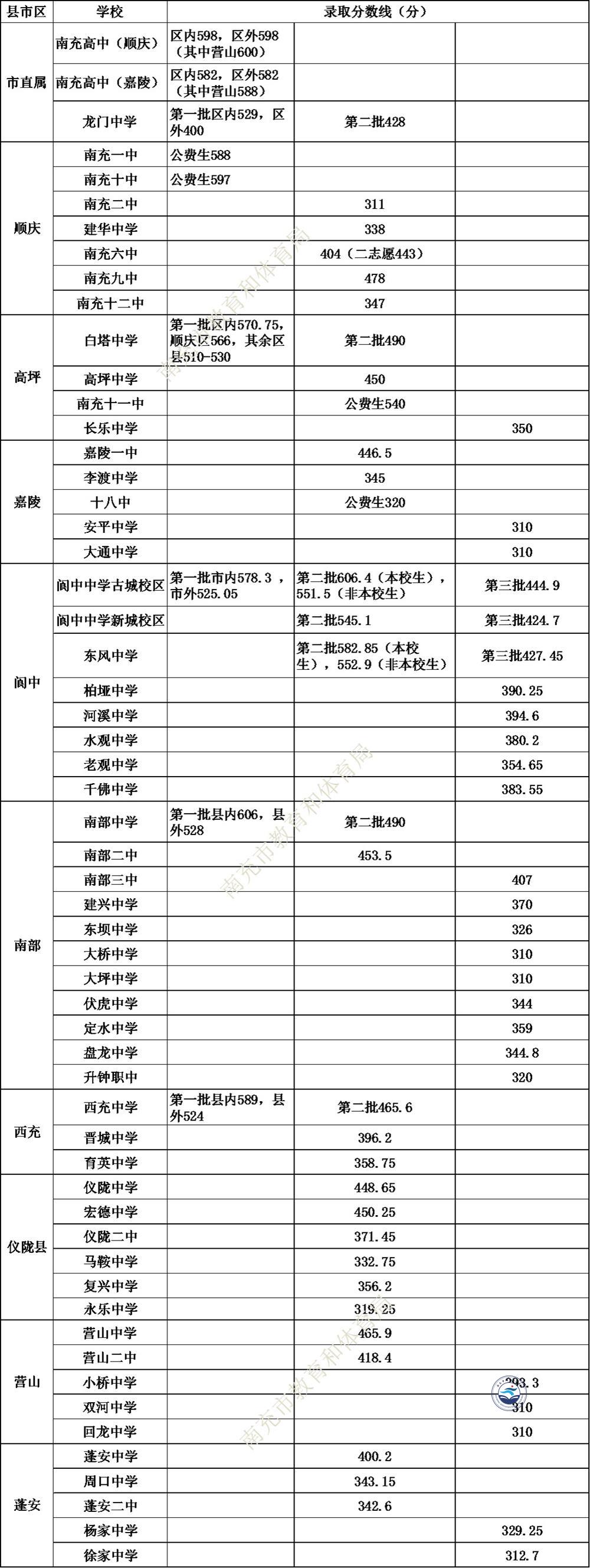
2019南充中考分数线
作者:佚名 信息来源:不详 更新时间:2019-6-29 14:43:32
2019南充中考分数线
2019年南充市普通高中学校录取分数线及
学生报到注册时间公告
根据《南充市教育和体育局关于做好2019年初中学业水平考试及高中阶段学校招生工作的通知》(南市教体办〔2019〕36号)精神,现将我市2019年普通高中录取分数线及学生报到注册时间公告如下:
一、录取分数线
见附件。
二、查询录取结果
6月29日15:00,考生登陆南充市初中学业水平考试网www.ncjypt.com/nczk查询本人录取结果。
高中学校登录平台系统查询并下载本校新生录取名册。
三、新生报到注册
7月10日前,由各招生学校在考试网内进行注册。注册方式为:1.通过学生扫描学校二维码、学校双向确认的方式注册;2.新生持身份证到招生学校,通过身份证阅读器扫描注册,进行实名认证。
南充市教育和体育局
2019年6月28日
2021年中考信息不断变化,www.91zhongkao.com 91中考网提供的中考成绩查询查分、录取分数线信息仅供参考,具体以相关招生考试部门的信息为准!
